为全面贯彻党的教育方针,深入落实《国务院关于深化考试招生制度改革的实施意见》(国发〔2014〕35号),根据《教育部关于在部分高校开展基础学科招生改革试点工作的意见》(教学〔2020〕1号)等文件精神,服务国家重大战略需求,加强基础学科拔尖创新人才选拔培养,经批准,我校2026年继续开展基础学科招生改革试点(下称“强基计划”),探索多维度考核评价模式,选拔一批“有志向、有兴趣、有天赋的青年学生”进行专门培养,为国家重大战略领域输送后备人才。
一、 报名条件
符合2026年全国普通高等学校招生全国统一考试报名条件,综合素质优秀或基础学科拔尖,并有志于将来从事相关领域科学技术工作,具有强烈的专业兴趣、科研志向和吃苦耐劳精神的高中毕业生均可申请报名。申请报名的考生分为以下两类:
第一类:高考成绩优异的考生;
第二类:相关学科领域具有突出才能和表现的考生。该类考生须在全国中学生学科奥林匹克竞赛全国决赛中获得数学、物理、化学、生物、信息学二等奖及以上。全国中学生学科奥林匹克竞赛获奖学生以全国青少年科技竞赛获奖名单公示网站(http://gs.cyscc.org/)公示的为准。
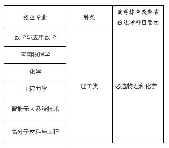
二、 招生专业
我校强基计划招生专业及高考综合改革省份选考科目要求如下:

注:我校强基计划面向全国所有省份招生,具体分省招生专业及招生计划数请登录我校强基计划报名系统查询。
三、 报名方式与选拔程序
1.考生报名
报名时间:2026年4月15日至4月30日,考生可登录“北京理工大学强基计划报名系统”(https://bm.chsi.com.cn/jcxkzs/sch/10007),按要求准确、完整地填写相关信息,完成网上报名。考生按照系统中公布的分省招生计划,只可填报一个专业志愿,且我校不安排专业调剂。
考生身体条件须满足教育部、原卫生部、中国残疾人联合会印发的《普通高等学校招生体检工作指导意见》中关于报考相关专业的规定要求,如教育部有最新规定按最新规定执行。
注:报考我校强基计划的考生不能兼报其他高校强基计划。
2.考生参加统一高考
3.考生确认
6月12日至6月20日,所有报名考生需进入系统完成考生确认环节,并上传承诺书。未在规定时间内完成考生确认的视为自动放弃我校强基计划考核资格,不再参与后续选拔。
4.学校考核入围办法
高考成绩公布后,对于第一类考生,学校依据入围成绩,按分省分专业招生计划数的4倍择优确定入围名单(末位同分同时入围),并公示各省各专业入围标准。
入围成绩计算方法为:入围成绩=高考成绩(不含政策性加分)+数学高考单科成绩*0.2。未入围的考生中,如有高考数学单科成绩取得满分的,可破格入围学校考核。
对于报名我校的第二类考生,可破格入围学校考核。
所有入围考生的高考成绩(不含政策性加分)须达到所在生源省份第一批本科录取控制分数线。对于合并本科批次的省份,参照该省份确定的相应最低录取控制分数线执行。
5.考核测试
7月4日前对所有入围考生统一组织学校考核,包含综合素质面试和体育测试。
综合素质面试在学校本科招生委员会的指导下,采取招考分离工作机制,严格执行回避制度,严格落实考生、考场、评委“三随机”抽签的方式,全程录音录像。考生综合素质档案将作为面试参考材料使用。主要考查学生数学与逻辑、理科基础(相关学科基础知识),以及兴趣志向、创新能力、科研潜质、思辨精神等。综合素质面试合格线为面试成绩满分的60%,未达到合格线的考生不予录取。
体育测试为达标测试,测试项目为:立定跳远(男),达标成绩2.05米;一分钟仰卧起坐(女),达标成绩25个,体育测试成绩不计入学校考核成绩。体育测试不达标者不予录取。
注:如因身体残疾、受伤等客观原因确实无法参加体育测试的考生可以申请免测(需在体育测试前向我校提供有效证明)。
四、 录取办法
1.综合成绩折算办法
考生综合成绩由高考成绩和学校考核成绩按照一定计算方法折算,具体计算方法如下:
综合成绩=(高考成绩÷高考满分×750)×85%+(学校考核成绩÷学校考核成绩满分×750)×15%
注:参与折算的考生高考成绩不含政策性加分。
2.确定录取名单
对于第一类考生,根据考生填报志愿和所在生源省份招生计划,按照综合成绩择优确定录取名单。综合成绩同分的情况下,依次比较高考成绩的数学、语文、理综(高考综合改革省份为物理)、外语。
对于第二类考生,综合成绩达到同省份第一类考生最低录取分数线的,予以录取。第二类考生不占用第一类招生录取名额。
录取名单经学校本科招生委员会审定后,报各省级招办审核,并办理录取手续。我校将于7月6日左右公布录取名单并公示录取标准。被正式录取的考生不再参加所在生源省份后续高考志愿录取;未被录取的考生可正常参加所在生源省份后续各批次志愿录取。
五、培养方案
我校强基计划主要选拔培养有志于服务国家重大战略需求且综合素质优秀或基础学科拔尖的学生,集中优质办学资源,面向强基计划学生构建“价值塑造、知识养成、实践能力”三位一体的培养模式,激发学生对基础学科的探索兴趣与科研潜能。我校对符合培养要求的强基计划学生实行本硕博衔接培养。进入研究生阶段后,学生主要在强基计划所在基础学科专业进行培养,部分学生也可根据培养方案在高端芯片与软件、智能科技、新材料、先进制造和国家安全等关键领域以及国家人才紧缺的人文社会科学领域进行学科交叉培养。本研衔接专业范围见各强基计划招生专业培养方案,具体转段专业及招生名额以当年学校公布的工作方案为准。
【数学与应用数学】该专业依托数学与统计学院和自动化学院进行培养,包含两套培养方案。
数学与统计学院的培养方案瞄准数学学科前沿基础问题,秉承“夯实基础、提升能力、激励创新、德学并重”的拔尖人才培养理念,以数学研究为核心,以前沿基础理论研究,国家重大战略领域问题为牵引,组建以院士、教学名师为主的教学团队,设置本硕博衔接课程,开展小班化研讨式教学,实施“数学导师+信息相关学科导师”的双导师制,实施个性化培养方案,突出理工融合特色,强化国际合作育人,培养数学领域“胸怀壮志、明德精工、创新包容、时代担当”的领军人才。
自动化学院的培养方案面向智能科学科技发展前沿,依托控制科学与工程“双一流”学科,以“AI+机器人”为培养特色,围绕“智能感知-认知决策-自主行为”的具身智能机器人核心技术体系,设计“低年级基础融通-中年级双创实践-高年级前沿突破”三层递进的人才培养架构,构建前沿技术创新为引领、课程体系创新为支撑、本研培养为路径、双创人才培养为特色的创新育人模式,培育驾驭“硬核”科技与产业发展双向需求的智能机器人创新创业领军人才。毕业生可投身人形机器人、具身智能、自动驾驶、智能制造等智能科技领域,以卓越创新能力迎接人工智能时代的星辰大海。
【应用物理学】该专业依托物理学院和集成电路与电子学院进行培养,包含两套培养方案。
物理学院的培养方案面向物理学科发展前沿和国家重大战略需求,秉承理想信念塑造、知识体系构建和创新能力养成“三位一体”的培养理念,构建名师导学、小班授课、强理精工、前沿赋能、本硕博衔接的创新人才培养模式,实施个性化培养方案。培养一批具有坚实的数理基础、卓越的创新能力、先进的思维方式和宽阔的国际视野,在助力民族复兴的重大科学问题研究中发挥关键作用的物理学家和在量子科技、高新材料、高端芯片等重大战略领域创新拓展的领军人才。
集成电路与电子学院的培养方案面向集成电路与电子信息领域的前沿科技与国家重大战略需求,秉持“胸怀壮志、明德精工、创新包容、时代担当”的拔尖人才培养理念,致力于培养具备全球竞争力的创新型人才。学院注重学生在集成电路与电子信息领域的基础理论与专业知识的扎实掌握,强化其系统分析与解决复杂工程问题的能力,培养创新思维与工程实践能力。围绕集成电路领域“卡脖子”难题,学院实施个性化培养方案,深化科教融合与产教协同,探索国际合作与联合培养的创新模式。通过与行业龙头企业及知名研究机构的紧密合作,依托校企协同育人平台,联合培养具备卓越创新能力、实践技能、国际视野与全球竞争力的领军人才。
【化学】立足化学学科国际前沿,聚焦新材料、国家安全、健康医药、能源等国家重大战略需求,结合北京理工大学化学学科特色,实施本硕博衔接、导师制、小班教学、大师引领的培养模式,打造个性化培养方案,突出学科交叉与科教融合,培养学生具备浓厚的家国情怀与开阔的国际视野,优良的科学文化素养与科学思辨能力,宽厚的数理基础与扎实的化学功底,优异的实践能力和突出的创新意识,使学生成长为热爱科学,能在化学及相关领域从事科研、教学的拔尖领军人才。
【工程力学】面向力学领域国家重大战略需求,创建理论体系精炼、实践技能优异、认知螺旋式上升的专业知识体系和科研兴趣浓厚、解决问题能力突出的研究学习模式,构建涵盖学科高端人才、企业院所专家的师资队伍,打造教研校企“协同育人”的创新实践课程,培养具有坚实的力学理论基础和优异的工程创新能力,能够从工程实践中提炼共性问题并形成重要理论来指导关键技术突破,能够在航空航天、新材料、先进制造和智能科技等领域从事相关科学研究、技术开发和工程设计的拔尖创新人才。
【智能无人系统技术】该专业依托机电学院和机械与车辆学院进行培养,包含两套培养方案。
机电学院的培养方案以培养智能无人系统领域领军人才为目标,聚焦智能无人系统的重大需求,以人工智能技术为牵引,围绕感知与交互、学习与理解、推理与决策、控制与协同等环节的基础科学问题和核心关键技术,使学生掌握智能无人系统技术相关的基本知识、前沿动态以及人工智能技术在无人系统中的应用方法,强化知识与实践的结合,培养具备智能无人系统总体设计与论证、技术指标分解、工程设计与计算、系统综合集成与验证等综合能力的创新人才。
机械与车辆学院的培养方案以培养车辆运载装备领域的领军人才为目标,面向车辆运载装备领域的国家重大战略需求,秉承校企协同创新实践和科研教学有机互动的专业特色,构建学生创新能力体系,聚焦车辆智能化和无人化技术,依托院士和教学名师为核心的育人团队,培养具有科学素养、工程素养和人文素养,具备车辆运载装备领域的专业知识、创新意识和工程实践能力,具有国际化视野和竞争力,能够在车辆运载装备领域从事复杂系统设计、科学研究、技术开发和管理的拔尖创新人才。
【高分子材料与工程】该专业依托材料学院进行培养,包含两套培养方案。
高分子材料与工程-高能材料方向聚焦国家重大战略需求,立足于国际材料领域发展前沿,围绕高能材料的产生、储存、转化及应用等基础科学问题和核心关键技术,构建涵盖新能源绿色材料、高能量密度材料、高能率防护材料、高光电转化材料的深度学习与应用的知识体系,使学生掌握高能材料领域的基本理论体系及专门知识技能,具备前沿发展视野及实践创新能力。通过项目驱动的教学模式,培养高能材料体系设计、智能制造、效能评估及工程应用等方面的领军领导人才。毕业生拥有全生命周期开发能力,可胜任高能材料领域研究设计、装备研发、高端制造、质量验证及全流程管理等关键岗位,适应未来高能材料领域安全化、信息化、智能化融合发展的战略需求。
高分子材料与工程-特种能源材料方向面向国家重大战略需求,立足国际材料科学与工程发展前沿,聚焦高端装备对能量材料的关键需求,围绕高分子能量材料在复杂工况下的能量调控与输出等基础科学问题和关键核心技术,构建涵盖复合能量材料体系、耐极端环境高分子及结构功能一体化材料的系统化知识体系,使学生掌握从分子设计、结构优化到工程应用的全链条理论与关键技术,具备跨学科创新思维与工程实践能力。本方向突出材料设计与工程实现的深度融合,通过“理论教学、实验实训、项目攻关”三位一体的培养模式,强化材料成型、复杂工艺调控、服役行为分析及可靠性评估等方面的系统训练,培养具备复杂材料体系设计与工程化应用能力的高层次人才。毕业生拥有从材料设计到工程应用的全流程开发能力,可在高端装备、先进材料与空天动力相关领域从事材料研发、工艺开发、性能评价及系统工程等工作,适应未来材料技术向高性能化、长寿命与高可靠性发展的战略需求。
六、其他说明
1.关于学生综合素质档案。已建立省级统一信息平台的省份,由省级教育行政部门统一将考生电子化的综合素质档案上传至强基计划报名系统。尚未建立省级统一信息平台的省份,由各省级教育行政部门汇总本地各中学报考学生的综合素质档案后,统一上传至强基计划报名系统。
2.对于报名材料造假或在学校选拔过程中舞弊的考生,将取消强基计划的报名、考试和录取资格,并将有关情况通报生源省份省级招生考试机构或教育行政部门,取消其当年高考报名、考试和录取资格,并视情节轻重给予3年内暂停参加各类国家教育考试的处理。已经入学的,按教育部和我校相关规定处理取消学籍,毕业后发现的取消毕业证、学位证。中学应当对所出具的材料认真核实,出现弄虚作假情形的,我校保留采取相关措施的权利。
3.按照教育部相关要求,对于确认参加学校考核又无故放弃的考生,我校将通报生源省份教育考试机构并记入诚信档案。
4.强基生入学后原则上不得调整专业。本科期间阶段实施动态分流补入,考核后退出的学生原则上限于到本校强基计划招生专业对应的普通班,且原则上不再遴选补入本科三年级及以上学生。
5.我校将对录取的学生进行入学资格复查,对不具备入学资格的学生,按教育部有关规定处理。
6.我校不收取任何考试费用,选拔测试期间产生的交通、食宿等费用由考生自理。
7.我校未委托任何个人或中介组织开展强基计划等考试招生有关工作,不举办任何形式的营利性培训活动。
8.本简章未尽事宜后续通知。若教育部2026年相关政策变化,以教育部最新政策为准。
9.本简章由北京理工大学招生办公室负责解释。
七、咨询方式
咨询电话:010-68913345,010-68949926
咨询时间:工作日9:00-12:00,14:00-17:00
电子邮箱:admission@bit.edu.cn
监督电话:010-68918032
本科招生网址:https://admission.bit.edu.cn
教育部阳光高考平台网址:http://gaokao.chsi.com.cn
考生请注意浏览我校本科招生网,我校将在该网站及时发布相关通知和注意事项。
北京理工大学招生办公室
2026年4月13日