为全面贯彻全国教育大会精神,深入落实《国务院关于深化考试招生制度改革的实施意见》(国发〔2014〕35号)、教育部《关于在部分高校开展基础学科招生改革试点工作的意见》(教学〔2020〕1号)等文件精神,服务国家重大战略需求,加强基础学科拔尖创新人才选拔培养,四川大学2026年继续开展基础学科招生改革试点(以下简称强基计划),选拔一批有志向、有兴趣、有天赋的青年学生进行专门培养,为国家基础学科和重大战略领域输送后备人才。
一、招生对象及报考条件
在我校强基计划招生的省份,符合2026年高考报名条件,综合素质优秀或基础学科拔尖,并有志于将来从事相关领域科学技术工作的高中毕业生均可申请报名。申请报名考生分为以下两类,不能兼报。
(一)第一类,高考成绩优异的考生;
(二)第二类,相关学科领域具有突出才能和表现。该类考生须在全国中学生学科奥林匹克竞赛全国决赛中获得数学、物理、化学、生物、信息学二等奖及以上。全国中学生学科奥林匹克竞赛获奖学生以全国青少年科技竞赛获奖名单公示网站(http://gs.cyscc.org/)公示的为准。
二、招生专业及计划
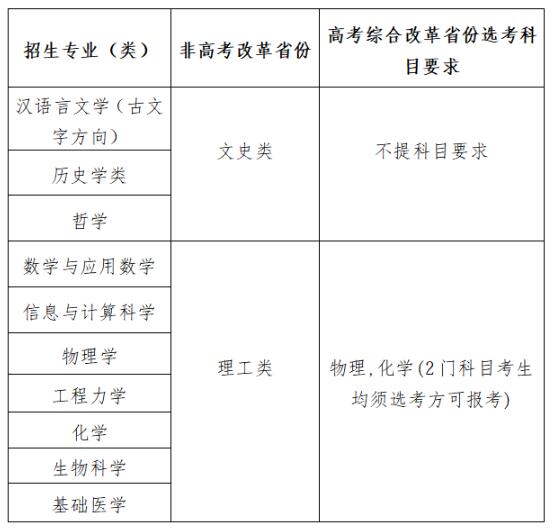
1.招生专业:汉语言文学(古文字方向)、历史学类(含历史学、考古学、文物与博物馆学专业)、哲学、数学与应用数学、信息与计算科学、物理学、工程力学、化学、生物科学、基础医学。
2.招生计划及分省分专业计划:面向全国招生,具体分省分专业计划以强基计划报名系统内公布的为准。
3.各专业招生科类及选考科目要求如下:

注:在实行“3+1+2”模式的高考改革省份汉语言文学(古文字方向)、历史学类、哲学这三个专业只投在历史类。
三、报名方式与选拔程序
(一)报名时间和办法
第一类考生于4月13日至4月30日登录四川大学强基计划报名平台(https://bm.chsi.com.cn/jcxkzs/sch/10610),按要求准确、完整地完成网上报名。
第二类考生于4月13日至4月26日登录四川大学强基计划报名平台,按要求准确、完整地完成网上报名,预计4月28日通过报名平台公布审核结果。审核不通过者可于4月29日-30日登录四川大学强基计划报名平台,变更为第一类考生报名,或取消我校强基计划报名。
报考我校强基计划的考生不能兼报其他高校强基计划。考生只能选报1个专业,不进行专业调剂。
本次报名无需邮寄纸质申请材料。
(二)考生参加统一高考
考生须参加2026年普通高等学校招生全国统一考试。
(三)考生确认参加校考
申请强基计划的考生还须参加四川大学组织的考核测试(以下简称“校考”)。考生须在2026年6月10日至20日登录四川大学强基计划报名平台(https://bm.chsi.com.cn/jcxkzs/sch/10610)确认是否参加四川大学强基计划校考,规定时间内在报名平台上没有确认参加校考,视为自动放弃报考我校强基计划。
(四)入围校考办法
1.第一类,高考成绩优异的考生入围条件:
(1)高考改革省份
高考成绩(高考总分为750分,不含任何政策加分,下同)须高于生源省份2026年部分特殊类型相应录取控制分数线40分(含)。若高考总分非750分,则按比例折算,小数点后四舍五入(下同)。
(2)非高考改革省份
高考成绩须高于生源省份2026年普通类本科第一批次录取控制分数线理工类60分(含)、文史类40分(含)。
达到上述入围条件,我校依据入围成绩,按照分省分专业招生计划的4倍数以内,择优确定入围名单(末位同分同时入围),并公示各省各专业入围标准。
入围成绩计算方法为:
对于报考数学与应用数学、信息与计算科学、物理学、工程力学的考生:入围成绩=高考成绩(不含政策性加分)+数学高考单科成绩*0.4。
对于报考其他专业的考生:入围成绩=高考成绩(不含政策性加分)。
入围标准将于6月27日前在四川大学本科招生网公布,我校不再通知考生本人。
备注:考生高考成绩以各省级招生考试机构提供为准。
2.第二类,相关学科领域具有突出才能和表现的考生入围条件:
高考成绩达到生源省份2026年普通类本科同科类第一批次录取控制分数线(高考改革省份,参照该省份划定的部分特殊类型相应录取控制分数线执行),即可入围校考。
(五)校考内容
四川大学将于2026年7月2日前组织校考,入围的第一类和第二类考生统一参加校考,校考的详细要求另行通知,具体时间、地点见准考证。
校考包括笔试、面试和体育测试三个部分。笔试和面试满分共750分,其中笔试满分300分,面试满分450分。
1.笔试
(1)报考汉语言文学(古文字方向)、历史学类、哲学专业,笔试着重考察语文、历史基础知识。
(2)报考数学与应用数学、信息与计算科学、物理学、工程力学专业,笔试着重考察数学、物理基础知识。
(3)报考化学、生物科学、基础医学专业,笔试着重考察化学、生物基础知识。
2.面试
专家对考生综合素质进行面试,着重考查学生发现问题和解决问题能力、归纳演绎等思辨能力以及对所报考学科科学研究的兴趣和天赋等。考生综合素质档案是专家面试的重要参考,考生综合素质档案由省级招生考试机构统一提供。
3.体育测试
体育测试项目为立定跳远、25米折返跑、一分钟跳绳三选一。测试结果作为强基计划录取的重要参考(不计入综合成绩)。体育测试不合格,或未参加体育测试者不予录取。因身体原因无法参加体育测试的考生,凭二甲及以上医院证明向学校申请免测,申请通过者可予以免测,视为合格。
建议考生购买测试期间的人身意外伤害保险(未购买保险者,测试过程中发生意外由考生自行负责)。
(六)录取办法
1.综合成绩折算公式
综合成绩=高考成绩÷高考满分×750×85%+校考成绩×15%
校考成绩=笔试成绩+面试成绩
我校校考将划定笔试合格线,合格线为笔试成绩满分的60%(即180分)。笔试成绩未达到我校划定的合格线的考生不予录取。
2.确定预录取名单
我校根据综合成绩排名确定预录取名单,具体如下:
第一类考生,四川大学根据分省分专业招生计划,按照分数优先的原则,依据综合成绩从高到低择优录取。若考生综合成绩相同,高考成绩(不含任何政策加分,下同)高者优先。若高考成绩相同,则高考科目语文+数学+外语的成绩总和高者优先。若语文+数学+外语成绩总和相同,报考我校汉语言文学(古文字方向)、历史学类、哲学专业则语文成绩高者优先,报考其他专业则数学成绩高者优先。
第二类考生,综合成绩达到同省第一类考生最低录取分数线的,按学校校考成绩高低择优确定预录取名单,所需计划不占各省第一类考生名额。
学校招生委员会按招生计划审定强基计划预录取名单,预录取名单于7月5日前报各省级招生考试机构审核,并办理录取手续。我校分省分专业录取标准将在四川大学本科招生网进行公示。被正式录取的考生不再参加本省(区、市)后续高考志愿录取;未被录取的考生可正常参加本省(区、市)后续各批次高考志愿录取。
四、培养方案
强基计划致力于选拔一批有志向、有兴趣、有天赋的青年学生进行专门培养,为国家基础学科和重大战略领域输送后备人才。四川大学立足于多年拔尖创新人才培养实践与积淀,充分结合学校人才培养优势及发展特色,从以下方面对强基计划学生进行重点培养。
(一)融通思维,彰显川大特色。跨门类建设“文(汉语言文学)史(历史学)哲(哲学)”“数(数学与应用数学、信息与计算科学)理(物理学)力(工程力学)”“化(化学)生(生物科学)医(基础医学)”三大基础学科培养平台,以课程体系设置、科研训练实践、综合素养培育、学业生涯发展四个方面的融合培养,全面落实多学科交叉的培养理念。
(二)本研衔接,实施一体化培养。根据不同类型人才成长规律,改革课程体系,支持学生在导师指导下自主构建本硕博衔接的一体化人才培养方案。学生通过本硕博衔接培养可成为基础学科专业的拔尖研究人才,也可成为面向国家急需关键领域等交叉学科专业的拔尖人才。第三学年末通过本研转段阶段性考核并通过研究生接收单位考核的本科学生,在第四学年可提前进入研究生阶段培养。强基计划学生本科阶段原则上不能调整专业。学校在本科阶段实施动态进出考核,学生考核不通过的需退出强基计划,转入本专业普通班就读,不能调整专业,不再具有申请免试攻读研究生资格。强基计划学生研究生专业的转段范围以基础学科的三大平台为主,同时也可以转段至国家紧缺人文社科领域、国家安全、先进制造、智能科技、高端芯片与软件、新材料等服务国家战略的重点领域方向。
(三)名师指点,配备一流师资。顶尖科学家和领军人才投身基础学科拔尖人才培养,担任首席专家、执行主任,领衔由培养方案、课程建设、学术发展、指导体系主管组成的核心工作团队,提供优质课程教学科研资源。国家高层次人才和一流课程教师团队、教学名师、“教学三大奖”获奖教师等担任“学术导师”“学业导师”“驻院导师”和任课教师,让强基计划学生浸润在浓厚学术氛围中,对学生进行精神感召、学术引领和人生指导。
(四)科教融合,汇聚前沿资源。依托校内外国家实验室、全国重点实验室、科研院所、高水平实验室及领军企业等研究机构,通过“人工智能+新质战略育苗”等科研专项等,向学生开放高水平、跨学科科研资源,激发学术志趣和内在动力,引导学生应答挑战性问题、提出原创性问题,让学生深度参与探索基础学科前沿问题研究和服务国家重大战略、经济社会发展的重大科研任务训练。
(五)使命驱动,提升综合素养。实施“玉章书院+专业学院”双院协同管理模式。依托“中国大学书院交流共同体”,玉章书院与专业学院共同开展学术及文化活动,着眼使命驱动和兴趣驱动,搭建思想引领、行为养成、文化建设、师生交流、生活服务等一体化多功能育人平台,实现文理渗透、专业互补、个性拓展。不同背景的学生互相学习交流,构建和谐融洽的师生关系,提升家国情怀、世界胸怀、健全人格、健康体魄等“软实力”,强化学科知识、专业技能,沟通能力、团队协作能力等“硬本领”。
(六)拓宽视野,强化国际竞争力。支持强基计划学生赴国(境)外一流大学、科研机构、国际组织及领军企业参与学术交流、科研训练与实习实践。依托学校“国际课程周(UIP)”等国际交流平台,进一步深化教育对外交流与合作。邀请全球顶尖学者、学术大家开设专门课程、专题学术讲座,深化拔尖学生学术交流,助力强基计划学生与中外优秀学子共同研讨学科前沿,提升学术水平与国际视野。
五、其他说明
(一)关于学生综合素质档案。已建立省级统一信息平台省份,由省级招生考试机构直接上传至强基计划报名系统。未建立省级统一信息平台省份,由考生就读中学在省级教育部门的统一安排下,由省级招生考试机构汇总本地各中学报考学生的综合素质档案后,统一上传至报名系统。
(二)对于综合素质档案造假或在高校考核中舞弊的考生,将取消强基计划的报名、考试和录取资格,并将有关情况通报有关省级招生考试机构,取消其当年高考报名、考试和录取资格,并视情节轻重给予3年内暂停参加各类国家教育考试的处理。已经入学的,按教育部和我校相关规定处理取消学籍,毕业后发现的取消毕业证、学位证。中学应当对所出具的材料认真核实,出现弄虚作假情形的,我校保留采取相关措施的权利。
(三)校考期间,考生的交通、食宿等费用自理。入围校考的家庭经济困难考生可向我校提出申请,我校可酌情提供保障性路费和住宿补贴。
(四)学校未委托任何个人或中介组织开展强基计划等考试招生有关工作,不举办任何形式的营利性培训活动。
(五)本简章由四川大学招生办公室负责解释。如遇国家法律、法规、规章和上级有关政策变化,以变化后的规定为准。如遇不可抗力因素,招生流程所作调整,将另行通知。
六、监督保障机制
(一)我校将对录取的学生进行入学资格复查,对不具备入学资格的学生,按教育部相关规定处理。
(二)四川大学招生工作接受学校纪检监察机构全程监督,并接受社会监督。邮箱:jiwei@scu.edu.cn,电话:028-85404020。
七、咨询方式
四川大学地址:
(望江校区)成都市一环路南一段24号 邮编:610065
(华西校区)成都市人民南路三段17号 邮编:610041
(江安校区)成都市双流区川大路邮编:610207
招生咨询电话:028-86080605,86081605
招生咨询地址:成都市一环路南一段24号四川大学招生办公室
招生咨询邮箱:zs@scu.edu.cn
四川大学本科招生网:http://zs.scu.edu.cn
阳光高考信息平台:https://gaokao.chsi.com.cn/
四川大学
二O二六年四月